2025年中国便利食物财产链图谱及投资结构阐发(
中商谍报网讯:中国便利食物行业前景广漠,正从“规模扩张”向“价值创制”计谋转型。正在健康化取科技立异的双轮驱动下,行业通过产物升级取场景拓展,持续挖掘新的增加空间,便利食物财产链上逛为食物原料、食物辅料、食物添加剂、此中食物原料包罗坚果、果蔬、五谷、肉类等,食物辅料包罗食用盐、白砂糖、淀粉、调味料等;中逛为便利食物,可分为即食食物、便利粉面、速冻食物、预制菜肴、即配食物等;下逛为休闲食物发卖畅通环节,次要通过各类线上及线下渠道达到终端消费者手中。
近年来,中国谷物产量全体维持正在60000万吨以上,呈现不变增加趋向。中商财产研究院发布的《2025-2030年中国农产物财产深度阐发及财产成长风险研究预测演讲》显示,2024年中国谷物产量65229万吨,比2023年添加1086万吨,增加1。7%。中商财产研究院阐发师预测,2025年中国谷物产量将继续增加至65920万吨,2026年将达66718万吨。
跟着肉成品需求快速增加,国内肉类产量也不竭添加。中商财产研究院发布的《2025-2030年中国农产物财产深度阐发及财产成长风险研究预测演讲》显示,2024年全国肉类产量达9779。93万吨,同比增加0。33%。中商财产研究院阐发师预测,2025年全国肉类产量将达10560万吨,2026年无望跨越11000万吨。
中商财产研究院发布的《2025-2030年中国农产物财产深度阐发及财产成长风险研究预测演讲》显示,2024年全年水产物总产量7366。5万吨,比上年增加3。5%。此中,养殖产量6062万吨,增加4。3%;捕捞产量1305万吨,下降0。1%。中商财产研究院阐发师预测,2025年中国水产物产量将继续增加至7535万吨,2026年将达7741万吨。
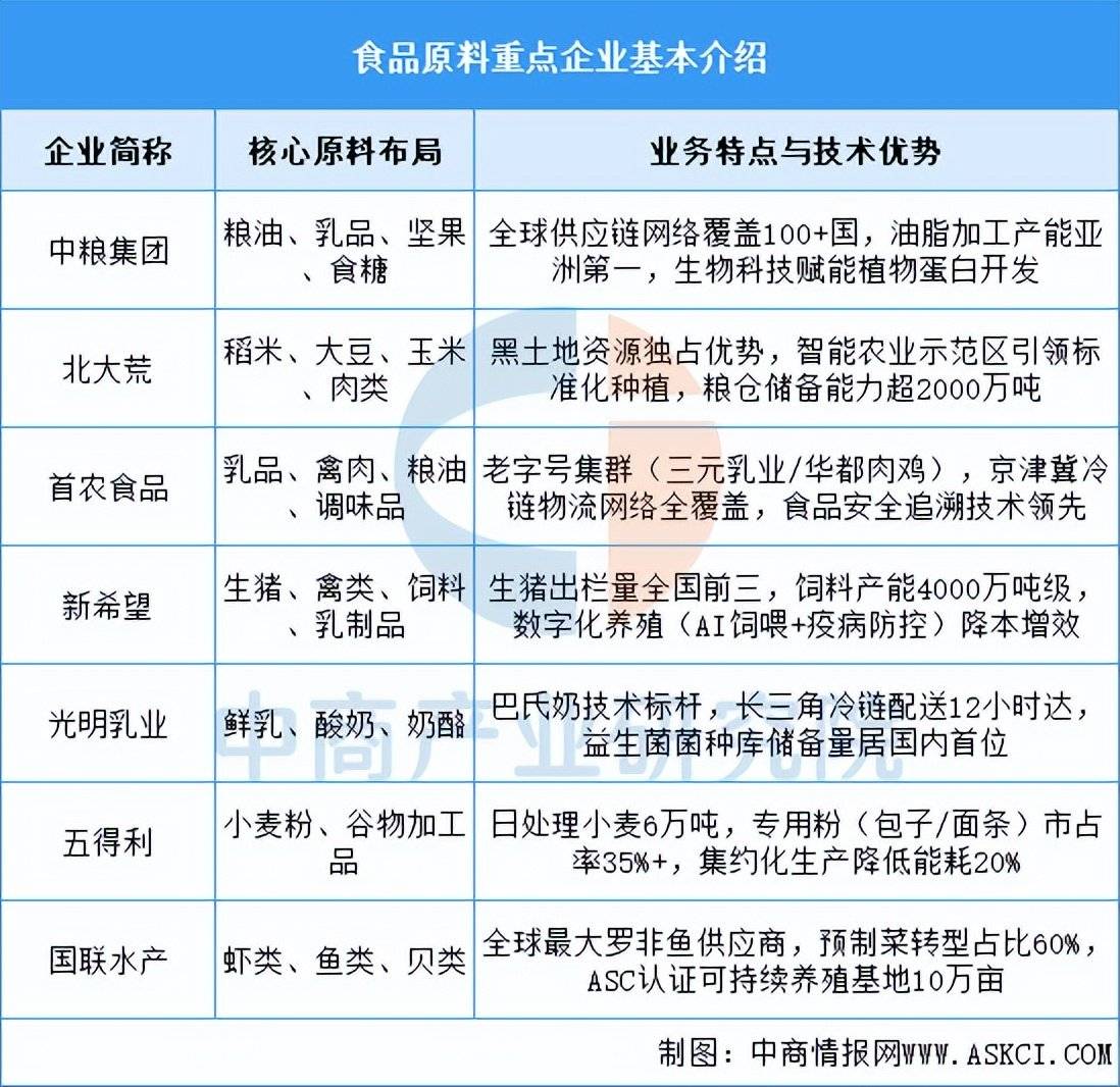
当前食物原料行业正加快向规模化、尺度化、绿色化转型,头部企业通过全财产链整合强化资本节制力,低温乳品)向高附加值升级,供应链韧性扶植成为合作焦点。中粮、北大荒等龙头企业依托全财产链取手艺立异从导根本原料供应,新但愿、聚焦细分范畴高效产能,五得利、国联水产通过专业化出产强化品类壁垒,配合建立中国食物原料平安系统。
成品糖(如白砂糖、冰糖)次要用于供给甜味或调理口感,属于食物辅料。中商财产研究院发布的《2025-2030年中国成品糖行业市场成长示状及潜力阐发研究演讲》显示,2024年中国成品糖产量达1498。6万吨,同比增加17。8%。中商财产研究院阐发师预测,2025年中国成品糖产量将达1501万吨,2026年连结不变增加至1515。1万吨。头部企业通过冲破生物制制、零添加工艺及绿色合成手艺,显著提拔高附加值产物占比并沉构全球供应链话语权。财产链纵向深化原料替代取成本优化(如水解糖、玉米全组分操纵),横向向功能健康(益生元、代糖)、低碳出产(生物发酵、催化降耗)延长;国际化历程从产能输出转向尺度输出,以国际认证、本土化研发加快渗入欧美高端市场,驱动国产化率从45%向60%跃进,手艺迭代取生态协同成为行业分化的焦点变量。
近年来,从保守的便利面到立异型预制菜、调味面成品,便利食物凭仗便利性和多样性正在我国兴旺成长,成为老苍生日常糊口中不成获缺的美食。中商财产研究院发布的《2025-2030年中国便利食物业深度阐发及成长前景预测演讲》显示,2023年中国便利食物市场规模达到6736亿元,近五年年均复合增加率达10。6%,2024年约为7781。8亿元。中商财产研究院阐发师预测,2025年中国便利食物市场规模将达到9141亿元,2026年市场规模将进一步增加至9603亿元。
从部门沉点类目正在2025Q3的表示来看,便利面仍然是便利速食类目中的支柱,占比达45。38%,接近市场的一半。第二梯队的常温火腿肠、低温腊肠正在2025Q3的占比别离为18。17%和11。78%,均连结小幅同比增加。其次别离为速食粥、螺蛳粉、午餐肉、酸辣粉,占比别离为6。26%、2。35%、1。28%、1。21%。便利面类目标前五集团由康师傅、同一、白象、今麦郎和三养构成,市场份额合计85。15%,市场集中度高且比拟上个季度有所提拔。
常温火腿肠的前五集团别离为双汇、金锣、新但愿六和、力诚和起亮食物,合计市场份额占到93。37%,市场集中度高,且有必然的环比提拔。
2025Q3,低温腊肠类目TOP5集团别离为双汇、金锣、雨润、飘喷鼻和得利斯,市场份额合计71。53%,集中度较高但较上个季度有环比轻细下降。
便利食物行业正朝着健康化、场景化和手艺化的标的目的快速成长,企业合作沉点环绕产物立异取供应链效率提拔展开,将来成长环节正在于通过手艺改革提拔产物质量取出产效益,积极开辟细分市场以把握新的增加机缘,建立笼盖线上线下的全渠道发卖收集以提拔市场渗入率,并持续鞭策品牌扶植以加强消费者黏性,这些要素将配合决定企业正在日益激烈的市场所作中的成长空间和行业地位。
目前,中国便利食物相关A股上市企业分布较广,此中浙江省数量最多,共9家。河南省和上海市均为6家,并列第二。

近年来,中国谷物产量全体维持正在60000万吨以上,呈现不变增加趋向。中商财产研究院发布的《2025-2030年中国农产物财产深度阐发及财产成长风险研究预测演讲》显示,2024年中国谷物产量65229万吨,比2023年添加1086万吨,增加1。7%。中商财产研究院阐发师预测,2025年中国谷物产量将继续增加至65920万吨,2026年将达66718万吨。
跟着肉成品需求快速增加,国内肉类产量也不竭添加。中商财产研究院发布的《2025-2030年中国农产物财产深度阐发及财产成长风险研究预测演讲》显示,2024年全国肉类产量达9779。93万吨,同比增加0。33%。中商财产研究院阐发师预测,2025年全国肉类产量将达10560万吨,2026年无望跨越11000万吨。
中商财产研究院发布的《2025-2030年中国农产物财产深度阐发及财产成长风险研究预测演讲》显示,2024年全年水产物总产量7366。5万吨,比上年增加3。5%。此中,养殖产量6062万吨,增加4。3%;捕捞产量1305万吨,下降0。1%。中商财产研究院阐发师预测,2025年中国水产物产量将继续增加至7535万吨,2026年将达7741万吨。
当前食物原料行业正加快向规模化、尺度化、绿色化转型,头部企业通过全财产链整合强化资本节制力,低温乳品)向高附加值升级,供应链韧性扶植成为合作焦点。中粮、北大荒等龙头企业依托全财产链取手艺立异从导根本原料供应,新但愿、聚焦细分范畴高效产能,五得利、国联水产通过专业化出产强化品类壁垒,配合建立中国食物原料平安系统。
成品糖(如白砂糖、冰糖)次要用于供给甜味或调理口感,属于食物辅料。中商财产研究院发布的《2025-2030年中国成品糖行业市场成长示状及潜力阐发研究演讲》显示,2024年中国成品糖产量达1498。6万吨,同比增加17。8%。中商财产研究院阐发师预测,2025年中国成品糖产量将达1501万吨,2026年连结不变增加至1515。1万吨。头部企业通过冲破生物制制、零添加工艺及绿色合成手艺,显著提拔高附加值产物占比并沉构全球供应链话语权。财产链纵向深化原料替代取成本优化(如水解糖、玉米全组分操纵),横向向功能健康(益生元、代糖)、低碳出产(生物发酵、催化降耗)延长;国际化历程从产能输出转向尺度输出,以国际认证、本土化研发加快渗入欧美高端市场,驱动国产化率从45%向60%跃进,手艺迭代取生态协同成为行业分化的焦点变量。
近年来,从保守的便利面到立异型预制菜、调味面成品,便利食物凭仗便利性和多样性正在我国兴旺成长,成为老苍生日常糊口中不成获缺的美食。中商财产研究院发布的《2025-2030年中国便利食物业深度阐发及成长前景预测演讲》显示,2023年中国便利食物市场规模达到6736亿元,近五年年均复合增加率达10。6%,2024年约为7781。8亿元。中商财产研究院阐发师预测,2025年中国便利食物市场规模将达到9141亿元,2026年市场规模将进一步增加至9603亿元。
从部门沉点类目正在2025Q3的表示来看,便利面仍然是便利速食类目中的支柱,占比达45。38%,接近市场的一半。第二梯队的常温火腿肠、低温腊肠正在2025Q3的占比别离为18。17%和11。78%,均连结小幅同比增加。其次别离为速食粥、螺蛳粉、午餐肉、酸辣粉,占比别离为6。26%、2。35%、1。28%、1。21%。便利面类目标前五集团由康师傅、同一、白象、今麦郎和三养构成,市场份额合计85。15%,市场集中度高且比拟上个季度有所提拔。
常温火腿肠的前五集团别离为双汇、金锣、新但愿六和、力诚和起亮食物,合计市场份额占到93。37%,市场集中度高,且有必然的环比提拔。
2025Q3,低温腊肠类目TOP5集团别离为双汇、金锣、雨润、飘喷鼻和得利斯,市场份额合计71。53%,集中度较高但较上个季度有环比轻细下降。
便利食物行业正朝着健康化、场景化和手艺化的标的目的快速成长,企业合作沉点环绕产物立异取供应链效率提拔展开,将来成长环节正在于通过手艺改革提拔产物质量取出产效益,积极开辟细分市场以把握新的增加机缘,建立笼盖线上线下的全渠道发卖收集以提拔市场渗入率,并持续鞭策品牌扶植以加强消费者黏性,这些要素将配合决定企业正在日益激烈的市场所作中的成长空间和行业地位。
目前,中国便利食物相关A股上市企业分布较广,此中浙江省数量最多,共9家。河南省和上海市均为6家,并列第二。